近日,国家卫健委发布《成人健康体检项目推荐指引(2025年版)》,该指引结合我国慢性病流行趋势和居民健康需求,推荐包括血压、血糖、血脂等在内的基础性体检项目以及常见慢性病风险筛查方案,指导人群定期开展科学健康筛查,提高居民健康素养。
PART 01
基本体检
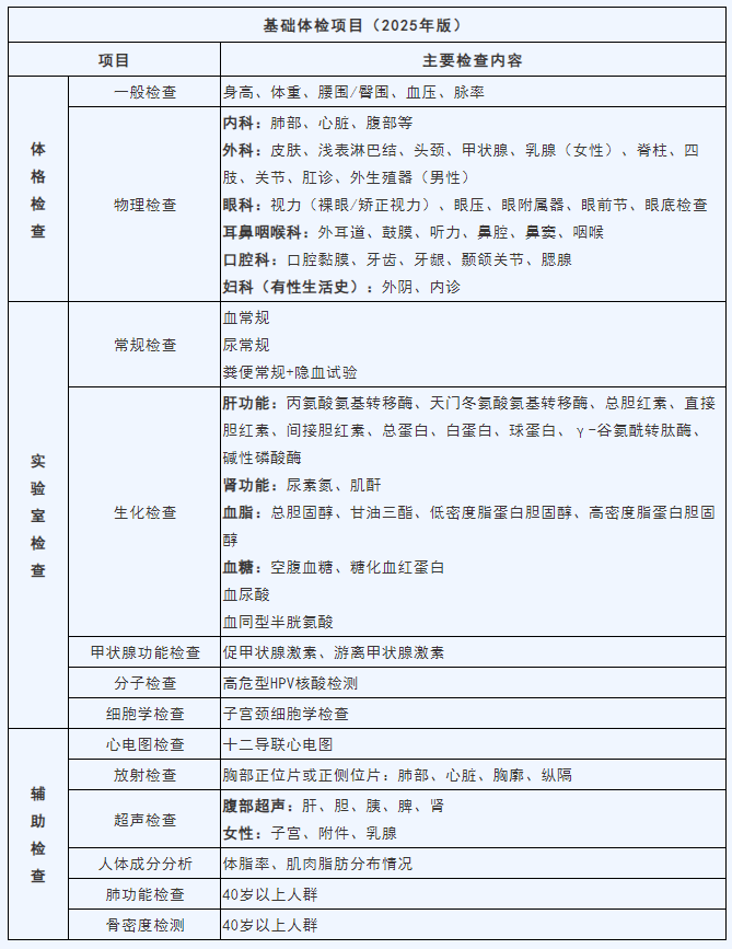
项目包括体格检查、实验室检测、辅助检查等。其中实验室检测包括常规检查:血常规、尿常规、粪便常规+隐血试验;生化检查:肝功能、肾功能、血脂、血糖、血尿酸、血同型半胱氨酸;甲状腺功能检查:促甲状腺激素、游离甲状腺激素以及分子检查:高危型HPV核酸检测。值得注意的是,本次《指引》将甲状腺功能检查和血同型半胱氨酸也纳入了基本体检项目。

PART 02
慢性病风险筛查
针对心血管疾病、肿瘤以及慢性阻塞性肺疾病、2型糖尿病、骨质疏松、慢性肾病、肥胖、认知功能障碍等慢性病风险人群的筛查。
●心脑血管疾病风险筛查实验室检测指标

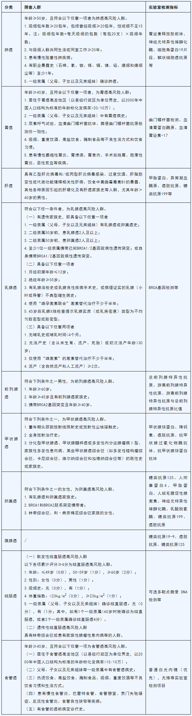
●常见恶性肿瘤风险人群筛查实验室检测指标

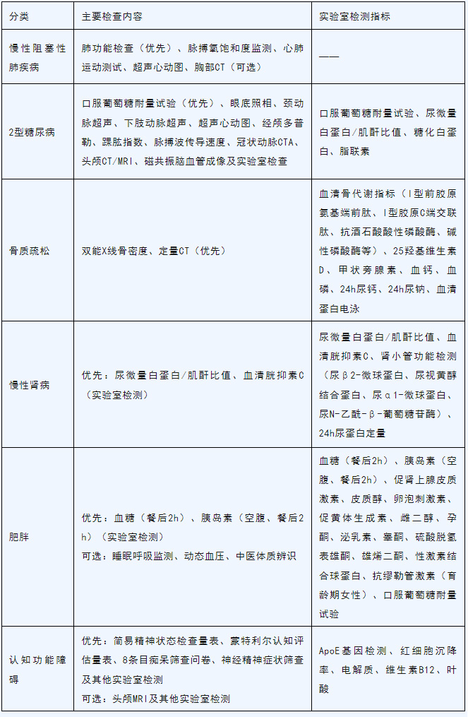
●其他慢性病人群筛查实验室检测

PART 03
成人健康体检工作流程
健康体检开始前首先进行自测问卷,初步评估健康状况并区分有无慢性病或风险;无风险者接受基本体检项目,有风险或已诊断者在基本项目基础上增加慢性病风险筛查项目。

资料来源:国家卫健委发布《成人健康体检项目推荐指引(2025年版)》






